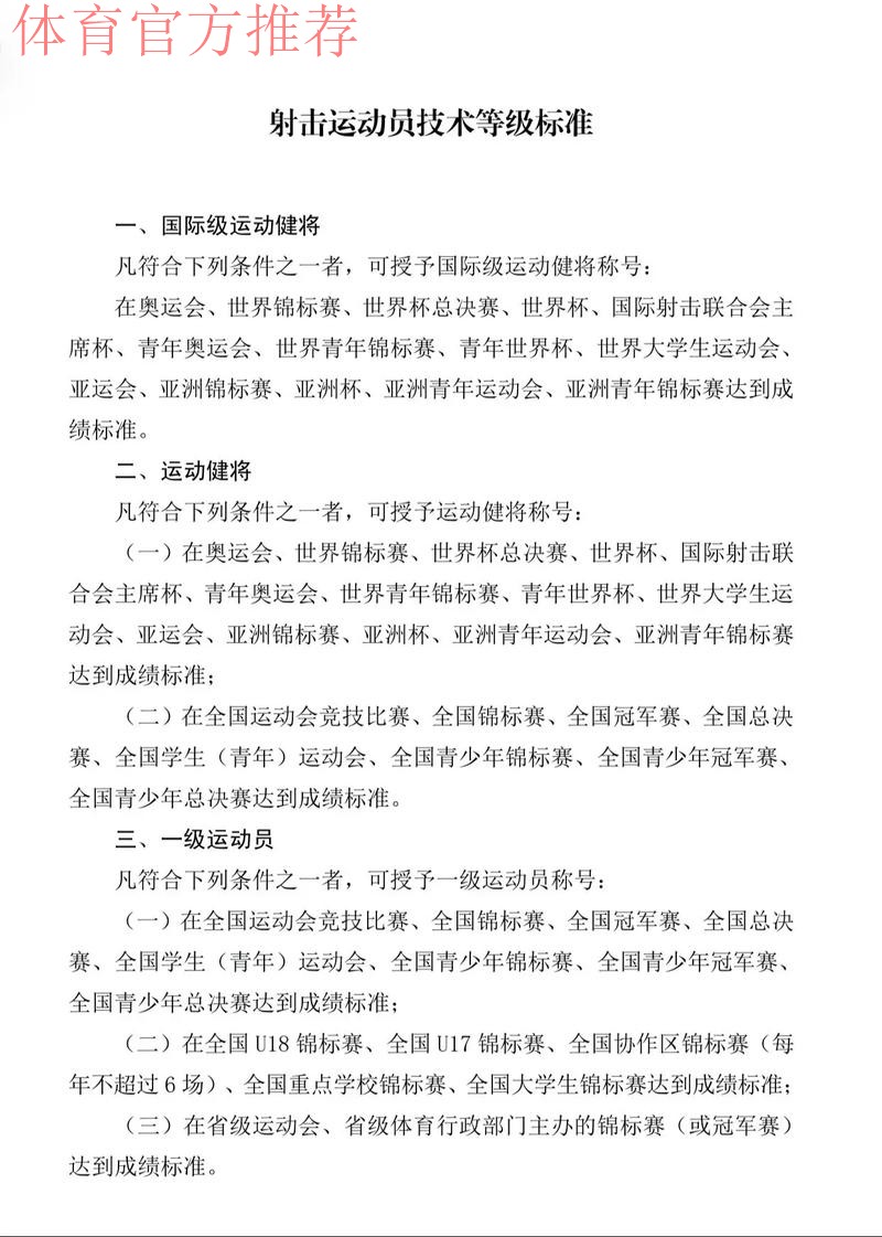
国家体育总局竞技体育司负责人解读新修订的《运动员技术等级标准》
国家体育总局新政背后竞技体育转型的信号

在巴黎奥运周期进入冲刺阶段之时,新修订的《运动员技术等级标准》正式发布并由国家体育总局竞技体育司负责人进行权威解读,这一系列动作释放出的并不仅是技术层面的调整信号,更是中国竞技体育发展理念更新的集中体现。许多地方队教练、项目中心管理者甚至正在成长中的年轻运动员,都在关心一个核心问题 新标准究竟改变了什么 又会把中国竞技体育引向何处。围绕这位负责人对政策的深度解读,我们既能看到制度层面的精细化治理,也能看清未来几年竞技体育人才培养和选拔的基本方向。

从达标导向到能力导向技术等级评定逻辑的转变
以往的《运动员技术等级标准》更多依托“成绩线”“名次线”作为唯一硬指标,很多地方训练单位的工作被简单地量化为 “出多少一级、二级运动员”。竞技体育司负责人在解读中指出,新修订标准在保留必要成绩门槛的前提下,更强调对运动员综合能力的评估,包括技术稳定性、竞赛环境难度、参赛密度以及项目发展趋势等多维因素。换言之,从单一的“达标导向”走向更具发展眼光的“能力导向”,旨在纠正部分项目为了“刷等级”而刻意选择低水平赛事、创造“有利条件”的短视行为。技术等级不再是一次性成绩的奖章,而是长期能力积累的阶段性呈现,这是这次修订的核心理念之一。
与国际规则接轨新修订标准的外部参照
竞技体育司负责人特别提到,“新修订的《运动员技术等级标准》在制定过程中充分参考了国际单项体育组织的竞赛规则与积分体系”,体现的正是中国竞技体育加快融入世界竞技体系的决心。以田径、游泳、体操等奥运基础大项为例,标准制定团队并非简单照搬国际成绩门槛,而是通过测算中国运动员近几届奥运会、世锦赛和世界杯等大赛的实际表现,把技术等级标准与国际竞争格局相匹配 既避免过高“虚标”造成大面积达不到,也防止门槛过低导致“等级通货膨胀”。这种对标国际、分档设线的方式,使各个等级在世界范围内都有相对清晰的参照坐标,有利于教练根据运动员潜力设定更科学的中长期训练目标。
优化等级结构让“金字塔”更合理
过去在一些项目中出现过这种情况 高等级运动员比例偏高 但真正具备国际竞争力的选手却不多。竞技体育司负责人在解读中坦言,这种结构上的“虚胖”,容易导致训练资源的分散和选材阶段的误判。新修订的《运动员技术等级标准》通过调整不同等级之间的成绩梯度与评价区间,努力构建一个更加清晰的“金字塔结构” 塔尖突出 塔身扎实 塔基广泛。具体而言,一方面适度抬高高等级的评定门槛,让“健将级”“一级运动员”更具含金量,真正成为精英群体的标志 另一方面则保留并优化低等级标准,为青少年提供清晰可达的阶段性目标,激发更多后备人才持续进步。等级结构的合理化,本质上是竞技体育人才结构的重塑。
强化项目差异化让标准更贴近项目规律
在旧版标准实施过程中,有教练反映同一评分逻辑下,耐力类项目和技巧类项目的达标难度并不完全对等。对此,竞技体育司负责人在解读时强调,新标准的重要思路之一,就是尊重项目特性,避免“一把尺子量所有项目”。以优势项目和短板项目为例 优势项目中中国选手本就处于世界前列,技术等级门槛自然要更能体现国际竞争要求;而在传统短板项目中,则更注重鼓励性、导向性,通过合理设线带动项目整体水平提升。在同一项目内部,男子项目和女子项目在技战术要求、身体条件、训练周期等方面存在差异,新标准也通过细化分项标准,弥补了以往“男女同线”或“简单折算”的粗糙做法,使技术等级真正成为符合项目规律又兼具性别特点的专业评价工具。

以案例看变化游泳项目等级评定的再校准
以游泳项目为例,过去某省队教练经常安排运动员在地方小型邀请赛“冲击等级”,原因在于对手水平有限、水温环境更可控,容易游出好成绩。新修订的《运动员技术等级标准》在解读中明确指出,要综合考虑比赛级别、裁判体系、公示程序等因素,部分高等级将不再仅凭地方非备案赛事成绩认定。这意味着即便运动员在小比赛中游出极佳成绩,如果赛事不具备相应规范性和公信力,也难以成为高等级认定依据。与之相对,在经国家体育总局备案、执行国际泳联规则的高水平国内赛事中,即使外界条件更艰苦、竞争更激烈,但运动员在这种赛场上所取得的成绩,在评定高等级时将被赋予更高权重。通过这种调整,引导教练和运动员把备战重点放在高质量赛事上,促使训练体系更贴近国际大赛的真实节奏。
兼顾公平与激励提升标准执行的公信力

技术标准并非简单的“成绩表”,更是运动员评价体系中的制度基石,因此公平、公正、可追溯是竞技体育司负责人反复强调的关键词。新修订的《运动员技术等级标准》在执行层面加强了三方面的制度保障 首先 明确技术等级认定所需的竞赛类别、裁判资质、电子计时和记录保全要求,尽量减少“人情赛”“关系赛”的操作空间 其次 推进认定过程的信息公开和网上公示,对争议成绩提供申诉渠道和技术复核机制 第三 强化地方体育部门与项目管理中心的协同监督,对恶意制造“水分成绩”甚至弄虚作假的行为,建立问责机制。通过这些配套举措,让每一个等级证书都经得起复核与质疑,提升运动员和社会对技术等级体系的信任度。
反向塑造训练逻辑技术等级成为科学训练的“坐标系”
新标准不仅是评定工具,更在反向重塑训练逻辑。竞技体育司负责人指出,科学训练最怕“盲操练”,而清晰、合理、与时俱进的技术等级标准,可以为各级教练提供一套可追踪、可量化的进步路径。以一名14岁的青少年短跑选手为例 通过对照新标准,他和教练能够明确三到五年内冲击不同等级所需的具体成绩区间、体能指标与技术环节改进方向;对于21岁已经接近成年国家队门槛的运动员,则可以利用等级梯度与国际对标数据,评估自己在世界范围内的大致位置,合理判断是继续冲击更高水平还是转向教练、裁判等职业路径。技术等级标准因而不仅是“结果的分级”,更是“过程的指引”,帮助训练体系从“经验驱动”逐步走向“数据驱动 与标准对话”。
拓展竞技体育的社会功能技术等级与多元发展路径
在解读中,这位负责人还特别提到,新修订的《运动员技术等级标准》将努力与社会体育、校园体育和体教融合政策形成联动。具体而言,一方面 在青少年成长阶段,技术等级可以成为中学高校体育特长招生、运动队选材的重要参考,使“以赛育人”更具客观依据 另一方面 在退役安置、职业转换领域,较高的运动员技术等级,配合教练员、裁判员培训制度,可以成为其进入体育教育、社会培训、运动康复等行业的专业凭证。通过这一系列联动设计,技术等级不再是只在“圈内”生效的标签,而是连接竞技体育与社会就业的桥梁,从而提升体育人才培养的整体效益。
面向未来的新起点从“升级标准”到“升级体系”
总体来看,竞技体育司负责人对新修订《运动员技术等级标准》的解读,呈现的是一种系统思维 不是孤立地改几条成绩线,而是在更新一整套围绕技术等级展开的治理逻辑。从与国际接轨到强化项目差异,从优化等级结构到严格执行监督,从服务训练实践到支撑运动员多元发展,新标准既是中国竞技体育在新周期的“技术说明书”,也是制度层面的“升级补丁”。未来它的成效如何,取决于各级体育部门、项目中心、教练员乃至运动员自身能否真正读懂其深层意图 把“为冲等级而训练”转变为“借等级标准打造真正的高水平竞技能力”。在这一意义上,新修订的《运动员技术等级标准》既是新起点,也是一次对竞技体育发展方式的深度再思考。
相关文章
-
2026-02-15拜仁发布GTA6风格海报预热世俱杯凯恩领衔出镜(拜仁脑洞大开:GTA6“乱入”世俱杯海报,凯恩上演足坛“侠盗猎车”!)
拜仁GTA6海报引爆期待 凯恩领衔剑指世俱杯 足球世界与游戏文化的碰撞,总能擦出令人意想不到的火花。近日,德甲豪门拜仁慕尼黑足球俱乐部在其官方社交媒体上发布了一张极具创意的GTA6风格海报,正式为即
-
2026-02-15综合新闻| 最新体育资讯与世俱杯动态
全球体育风云聚焦 深度解读世俱杯新格局 体育世界风云变幻,每一天都上演着激动人心的角逐与传奇。从绿茵场的激情碰撞到赛车道的风驰电掣,*最新的体育资讯*总是牵动着无数爱好者的心弦。而在众多国际赛事
-
2026-02-15马斯切拉诺:无缘决赛让人心痛!现在不会去想世俱杯的事
马斯切拉诺:无缘决赛让人心痛!现在不会去想世俱杯的事 引言:无缘决赛的遗憾与未来的冷静思考 在足球的世界里,每一场比赛都承载着球员和球迷的梦想。然而,当梦想在关键时刻破灭时,那种心痛往往难以言表。
-
2026-02-15【乒乓球】樊振东自动获得2025年单打世界杯参赛资格
【乒乓球】樊振东自动获得2025年单打世界杯参赛资格 前言:樊振东再创辉煌,自动锁定世界杯资格 在乒乓球界,樊振东的名字早已成为实力的代名词。作为中国乒乓球队的核心选手,他的每一场比赛都牵动着无数

